跳到主要內容區
Menu
Menu
回首頁
中山首頁
網站管理
使用者申請
Top
本功能需使用支援JavaScript之瀏覽器才能正常操作
首頁
Data Collection
3.3.6_2025_禁菸政策
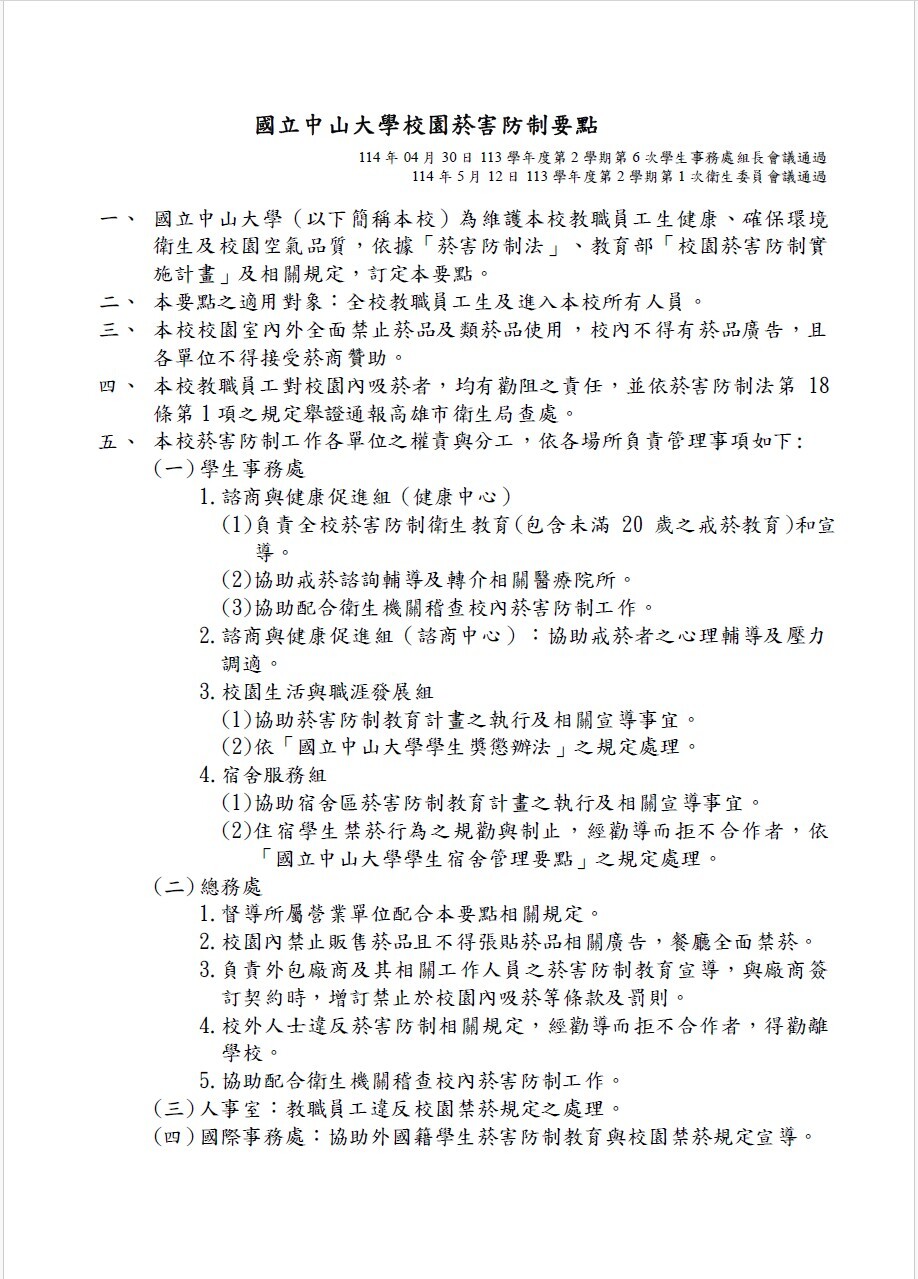
本校依循中央菸害防制法,全面禁菸,並已逐步完成「國立中山大學校園菸害防制要點」之訂定。
Office:
品保中心
3.3.6_2025_菸害防制法.pdf
瀏覽數:
分享
Close (Esc)
Share
Toggle fullscreen
Zoom in/out
Previous (arrow left)
Next (arrow right)