本校諮商與健康促進組提供在校學生免費個別諮商及團體諮商,113學年度個別諮商服務人次為3450人次,團體諮商共有7梯次330人次參與。另外,為減輕境外學生離鄉背井之生活及課業壓力,本校諮商與健康促進組亦安排外語諮商師及諮商時段,供有需求之境外學生申請免費諮商輔導,期促進境外學生在臺生活適應、融入在地,113學年度計提供330小時境外生免費諮商服務。

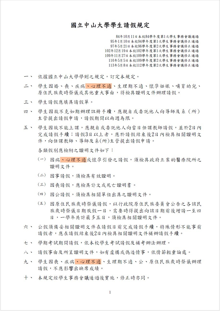
此外,本校自110年首創心理不適假,相關配套為通知導師關懷,引入關懷機制,必要時轉介諮商與健康促進組,讓這些喘不過氣的學生能得到空間與時間休息,避免情況惡化。

