10.6.8_2025_無障礙相關服務 2
為學生提供的無障礙相關服務
國立中山大學為落實在校特殊教育學生輔導與支持服務,協助其校園學習、生活之適應,特依據「特殊教育法」設置資源教室,並制定「國立中山大學學生事務處諮商與健康促進組資源教室設置要點」。資源教室之職責、人員聘任、服務與輔導項目及經費來源等,詳細資訊,如法規內容截圖如下,或本校法規專區:https://regs.nsysu.edu.tw/rule/rul_vie?rul=202005151631350199
截取資源教室服務與輔導項目如下:
(一)訂定及實施特殊教育方案相關事項。
(二)訂定及執行學校年度特殊教育工作計畫。
(三)協助身心障礙學生申請鑑定等相關事項。
(四)訂定個別化支持計畫及提供支持服務等相關事項。
(五)協助辦理無障礙環境之設置及改善。
(六)其他特殊教育相關業務。
進一步,依據「國立中山大學資源教室學生助理人員協助服務申請暨實施要點」,為落實協助身心障礙學生適應校園,提供生活及課業上的支持服務,特設立資源教室學生助理人員。資源教室學生助理人員包括:協助同學、在學助理、手語翻譯服務、同步聽打員、筆抄員等。申請方式如下,或至特教生服務網頁(含申請表):https://ccd-osa.nsysu.edu.tw/p/412-1091-24060.php?Lang=zh-tw
申請方式:
(一) 本校學生領有教育部特殊教育學生鑑定及就學輔導會特殊教育學生鑑定證明書,其障礙影響課業或在校生活者為優先,得申請資源教室學生助理人員。
(二) 申請者需填寫「國立中山大學資源教室學生助理人員申請表」,經資源教室輔導人員審定。
(三) 資源教室輔導人員依申請者推薦人選進行審核,通過即為資源教室學生助理人員。若推薦人選無法通過審核,則由輔導人員與系所協助遴選資源教室學生助理人員。
本校資源教室113學年度共提供8人次的協助同學服務,1049小時的學習生活協助。
為協助本校特教生於必選修科目之學習,因其障礙而導致的學習困難,或學習成就低落之學生。依據「國立中山大學資源教室課業輔導實施要點」,主要針對本校身心障礙學生於必(選)修科目之學習上,因其障礙而導致的學習困難或學習成就低落所提供之課業輔導服務。針對校內特教生,資源教室於學生入學前即邀請家長、系所主任、導師、系所行助理與會,共同為個案擬定個別化支持計畫,並依據該生障礙狀況和學習需求,提供其在校生活及課業上之協助。113學年度共提供3人次、8門課、共40小時的課業輔導服務。
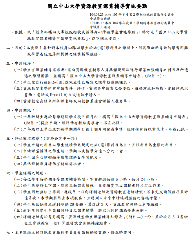
資源教室課業輔導申請程序、期限、審核標準等詳細資訊,如法規內容截圖如下,或本校法規專區:https://regs.nsysu.edu.tw/rule/rul_vie?rul=202005151633000200&v=i&idn=20210615194051

為職員工提供的無障礙相關服務
- 本校設有職員工身心障礙聯誼會,定期召開會議供身心障礙職員工交流並提供其相關協助。






其中,身障同仁可免費申請汽機車停車證,身障停車位亦優先設置於近辦公處所處;如有行動不便需要協助者,亦可請校安同仁派員護送。
本校依據身心障礙者權益保障法第56條第一項之規定「公共停車場應保留百分之二停車位,作為行動不便之身心障礙者專用停車位,車位未滿五十個之公共停車場,至少應保留一個身心障礙者專用停車位。」
一、 身障汽車停車位(19格)
(一)設置地圖:

(二)停車格照片:




















