10.6.6_2025_為少數族群提供協助
協助來自少數族群的學生
本校學務處資源教室統整協調校內身心障礙學生的輔導,以校內身心障礙學生為服務對象,提供生活、心理及生涯等方面的服務,並發揮支持與橋樑的角色,連結校內外資源,提供身心障礙學生所需的服務,協助他們進入本校學習的時候,也能接受特殊且符合個別需求之服務,以期能在最少隔離與限制的環境中,讓學生達到最好的學習效果,以順利完成高等教育。

本校積極推動原住民族相關資源整合,除了社會科學院社會系和西灣學院設有原住民碩士在職專班,另設有南島民族社會文化發展中心、魯凱知識研究中心與原住民族學生資源中心,不僅提供在校學生充足的學習資源,也建構文化安全的環境與密集的人際網絡,讓學生在學習之餘也能在校園內獲得足夠的情感與文化支持。這樣的資源安排,有助於學生在課業之外,保持對原民議題的關注,並持續累積學術與實務經驗。
其中,原住民族學生資源中心設置於社會科學院2樓(SS2012室)。提供了原住民族學生在校時的支持,包含:
• 獎助學金及各類申請的提醒與諮詢
• 學分與畢業門檻:族語課、微學分*、大學之道講座等
• 知識學習:文化課程、原住民族領域書籍、在校內待著的空間
• 心情抒發:身分認同與族群經驗
• 職涯商談:履歷、部落及原住民族產業
• 其他:器材借用、認識原生植物


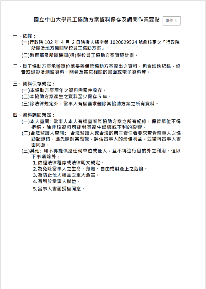
員工協助方案(EAP)
本校推動國立中山大學員工協助方案(EAP)實施計畫,建置「員工協助方案」專區網頁,訂定本校推動員工協助方案處理流程,提供工作面、生活面、健康面的協助,包含提供工作權益相關問題諮詢服務及申訴管道,如教師/職員申訴名義委員會,並透過集會、電子郵件、佈告欄等多元宣導方式,讓同仁了解本方案內容及各項活動資訊。









Office:
品保中心
瀏覽數:
分享

















